足球竞彩

工信部印发《工业互联网和物联网无线电频率使用指南(2021年版)》

发布时间:2021-06-01 18:03

  为贯彻落实党中央、国务院关于加快工业互联网和物联网等新型基础设施建设的决策部署,促进工业化和信息化深度融合,服务制造强国和网络强国建设,推动高质量发展,引导工业企业等行业用户合法使用无线电频率、依法设置和使用无线电台(站),维护空中电波秩序,近日,工业和信息化部印发了《工业互联网和物联网无线电频率使用指南(2021年版)》。

  《指南》的发布将引导行业用户根据应用场景的特点,选择适合的无线电通信技术,提高工业应用与频率资源适配性,提升频率资源利用效率和效益;并通过规范频率使用和台(站)设置,降低无线电有害干扰风险,保障相关无线通信系统安全稳定运行和工业企业的安全生产。


关于印发《工业互联网和物联网无线电频率使用指南(2021年版)》的通知

工信部无〔2021〕61号

    各相关单位:
  现将《工业互联网和物联网无线电频率使用指南(2021年版)》印发给你们,请结合实际,认真贯彻执行。
  附件:工业互联网和物联网无线电频率使用指南(2021年版)
工业和信息化部
2021年5月25日










































《工业互联网和物联网无线电频率使用指南(2021年版)》解读

  近日,工业和信息化部印发了《工业互联网和物联网无线电频率使用指南(2021年版)》(以下简称《指南》),有关政策解读如下:
    问:《指南》制定的背景、目的和依据?
    答:随着无线电通信技术的快速发展,工业互联网和物联网对传统产业的赋能增效作用日趋明显,成为推动实体经济数字化、网络化、智能化转型的重要支撑。同时,无线通信技术的广泛应用和生产要素的海量连接,带来频谱需求大幅增长,不规范使用频率的行为和相互干扰的情况时有发生,也给工业企业安全生产带来风险和隐患。为达到鼓励创新和加强监管的双重目标,亟须出台频率使用的相关指南,一方面,引导用户根据应用场景的特点,选择适合的无线电通信技术,提高工业应用与频率资源适配性,有效提升频率资源利用效率和效益;另一方面,通过规范频率使用和台(站)设置,降低无线电有害干扰风险,保障相关无线通信系统安全稳定运行和工业企业的安全生产。《指南》制定主要依据《中华人民共和国无线电管理条例》《中华人民共和国无线电频率划分规定》等无线电管理法规、规章及规范性文件。
   问:《指南》主要内容是什么?
    答:《指南》主要内容有三方面,一是确定了“依法使用” “协调发展”“鼓励创新”的频率使用原则,强调充分发挥5G技术和产业优势的重要性。二是分类梳理和分析了无线电频率、无线电台(站)、无线电发射设备使用所遵守的国家无线电管理有关要求,包括许可主体、申请要求、使用频段、技术制式等。三是选取了不同场景不同使用频率的工业互联网和物联网的相关典型案例,作为《指南》附件供广大用户参考。此外,考虑到工业互联网和物联网技术发展迅速,明确后续将根据国家无线电管理有关规定修订及时更新调整。
   问:《指南》中关于无线通信技术与工业互联网和物联网应用的适配性是如何考虑的?
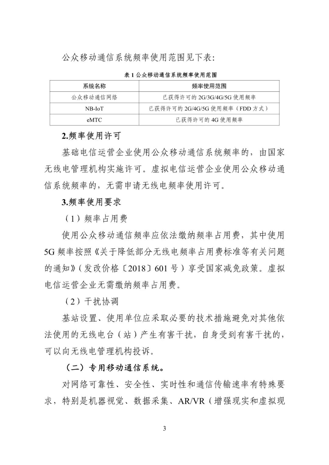
    答:工业互联网和物联网呈现出需求泛在化、个性化、定制化,技术体制和标准多样性等特点,无线通信技术选择需要充分考虑应用场景、服务对象、安全可控和运营成本等因素。为满足行业用户在共享和专用、便捷和安全、个性和共性、广域和局域等方面的差异化需求,可灵活采取公众移动通信系统、专用移动通信系统、2400MHz、5100MHz和5800MHz频段无线接入系统(无线局域网)、微功率短距离无线电发射设备的一种或多种技术组合。
    问:《指南》与现行相关无线电管理政策和规定的关系?
    答:《指南》对工业互联网和物联网频率使用的现行有效文件做了系统梳理,涉及频率规划、干扰协调、台站设置和设备管理多个方面等,是从公众移动通信系统、专用移动通信系统、2400MHz、5100MHz和5800MHz频段无线接入系统(无线局域网)、微功率短距离无线电发射设备四个方向对上述有关规定的归类、整合、明确和解读。不涉及对现行规定的修改。